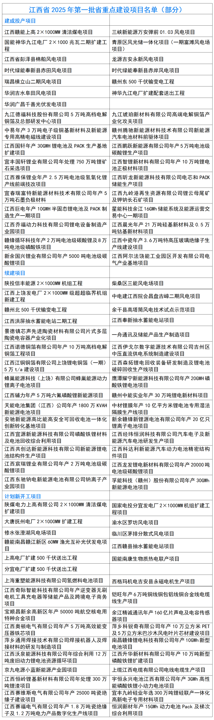
近百个电力能源项目!江西发布《2025年第一批省重点建设项目计划》
所属分类:行业纵览
来源:江西省发展改革委
更新日期:2025-04-09
4月1日,江西发展改革委发布《2025年第一批省重点建设项目计划》,重点建设项目安排544项,总投资14735亿元,年度计划投资3857亿元。建成投产项目159项,续建项目212项,新开工项目168项,预备项目5项。
以下为中电协整理的电力、能源、装备制造等领域的项目名单:

免费声明:凡注明来源本网的所有作品,均为本网合法拥有版权或有权使用的作品,欢迎转载,注明出处,非本网作品均来自互联网,
转载目的在于传递更多信息,并不代表本网赞同其观点和对真实性负责。
设为首页

暂无留言