多个电力、抽水蓄能电站项目!湖南省印发2025年省重点建设项目和省重点前期工作项目名单
所属分类:行业纵览
来源:湖南省发展改革委
更新日期:2025-04-22
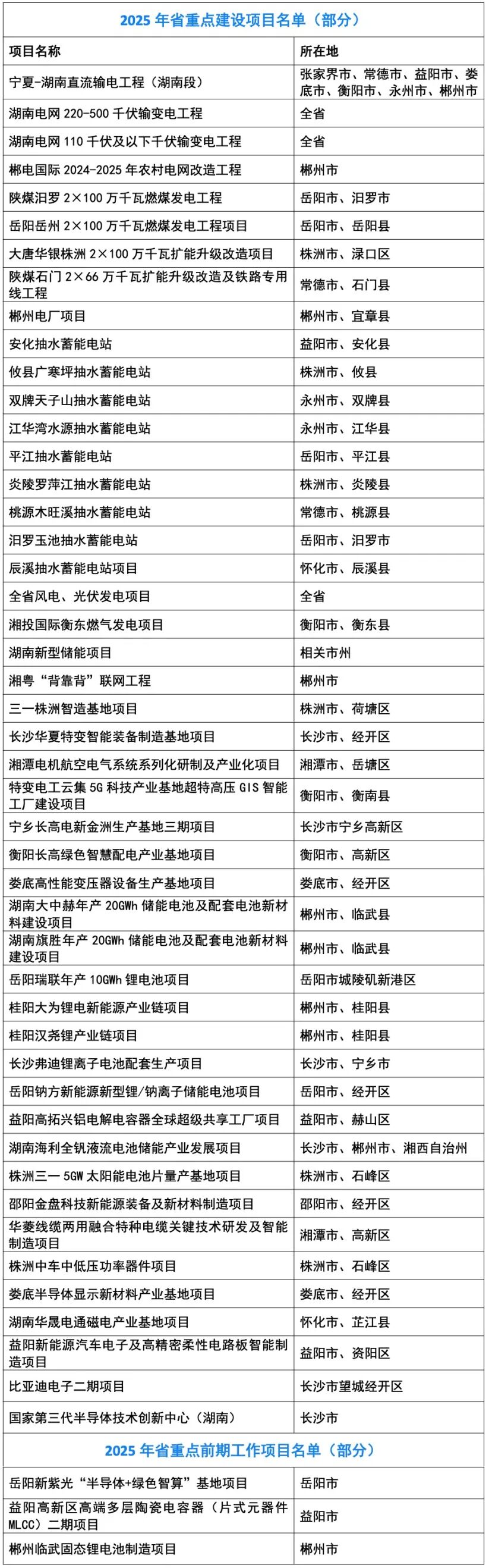
4月8日,湖南省发展改革委印发2025年省重点建设项目和省重点前期工作项目名单。其中,省重点建设项目289个,省重点前期工作项目51个。
以下为中电协整理的电力、能源、装备制造等领域的项目名单:

免费声明:凡注明来源本网的所有作品,均为本网合法拥有版权或有权使用的作品,欢迎转载,注明出处,非本网作品均来自互联网,
转载目的在于传递更多信息,并不代表本网赞同其观点和对真实性负责。
设为首页