行业首台!20Hz低频高电压万能式断路器诞生
所属分类:技术前沿
来源:上海人民电器厂
更新日期:2024-09-20

9月12日,行业首台20Hz低频高电压万能式断路器认证颁证仪式在中国质量认证中心北京总部举行,中国质量认证中心党委副书记、主任刘江为中电协理事单位上海电器股份有限公司人民电器厂颁发认证证书,中国质量认证中心产品五处处长郑士泉、副处长张勇、上海人民电器厂厂长徐瑞忠、总工程师牟坚等出席颁证仪式。
在颁证仪式上,刘江指出,RMW3-4000T的成功研制标志着我国在低频高电压万能式断路器领域达到国际领先水平,极大推动了海上风电低频柔性技术,为大规模、可持续的风电利用奠定了坚实基础。他希望,曾被誉为“中国低压电器摇篮”的人民厂能够再接再厉,传承百年专业断路器研发制造的厚重历史积淀,在守正创新中实现高水平科技自立自强,展现科技创新引领产业创新的国企担当。

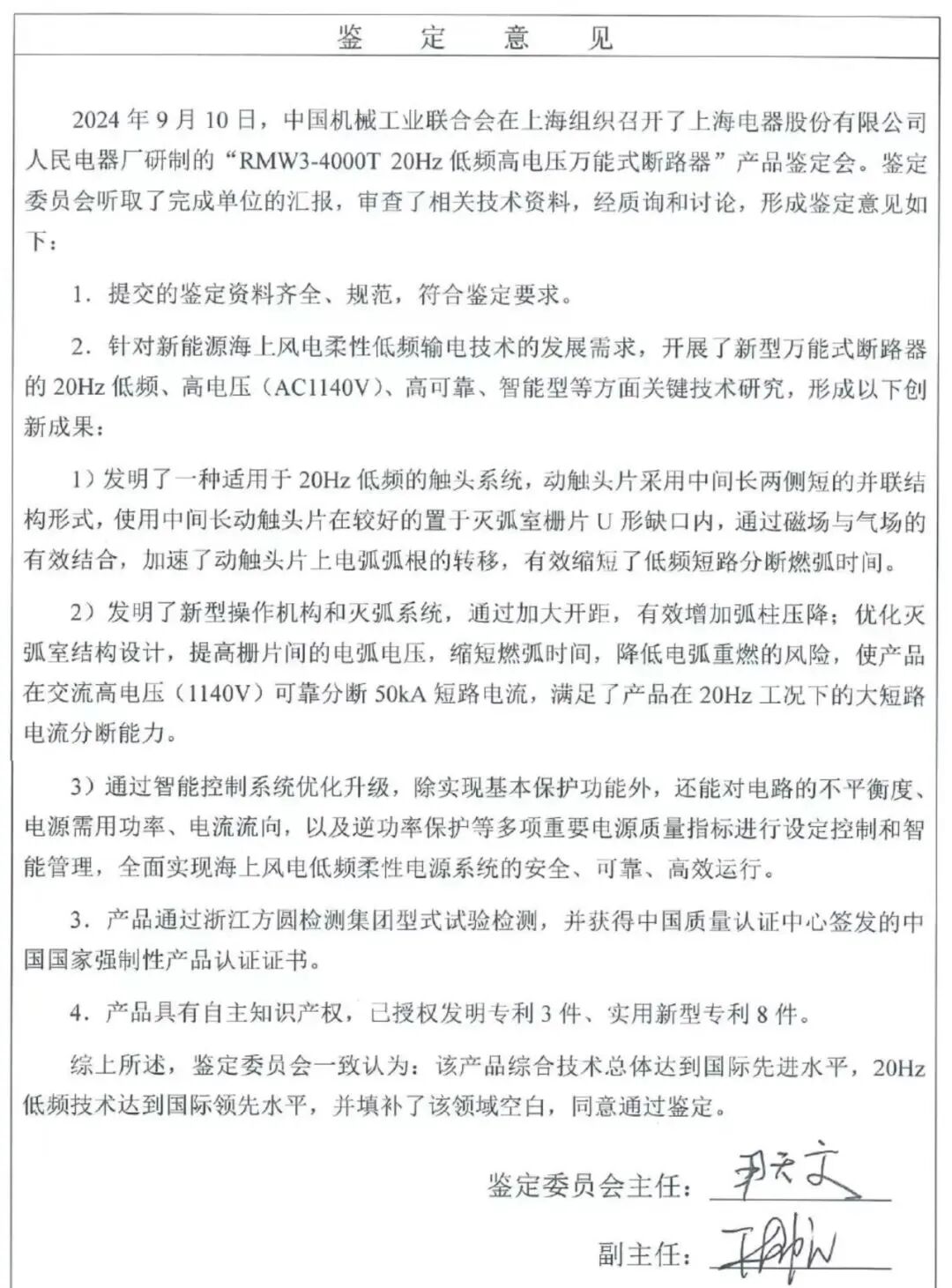
日前,中国机械工业联合会在人民厂组织召开“RMW3-4000T,20Hz低频高电压万能式断路器”项目新产品鉴定会。鉴定委员会认为,该产品独创的适用于20Hz低频的触头系统有效缩短低频短路分断燃弧时间;特有的新型操作机构和灭弧系统,使产品在交流高电压(1140V)可靠分断50kA短路电流,满足20Hz大短路电流分断能力;升级后的智能控制系统能够对多项重要电源质量指标进行设定控制和智能管理,全面实现海上风电低频柔性电源系统的安全、可靠、高效运行,综合技术总体达到国际先进水平,20Hz低频技术达到国际领先水平,并填补了该领域空白。

免费声明:凡注明来源本网的所有作品,均为本网合法拥有版权或有权使用的作品,欢迎转载,注明出处,非本网作品均来自互联网,
转载目的在于传递更多信息,并不代表本网赞同其观点和对真实性负责。
设为首页