多个储能、光伏项目!宁夏发布2025年自治区本级重点项目投资计划
所属分类:企业动态
来源:宁夏发展改革委
更新日期:2025-02-17
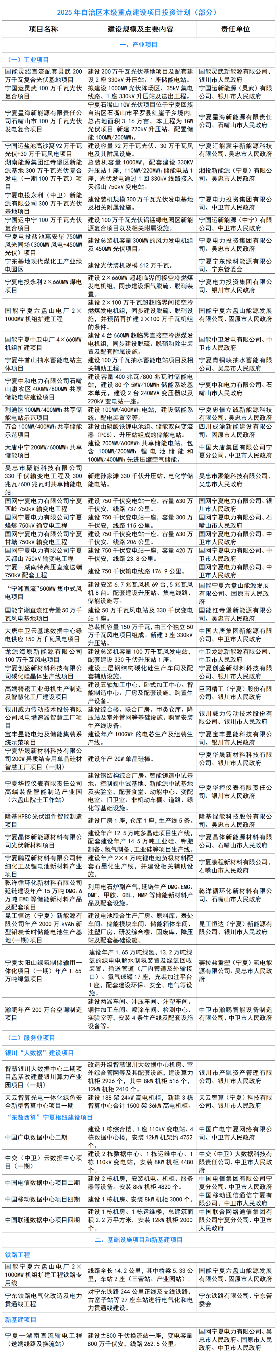
近日,宁夏自治区发展改革委印发《2025年自治区本级重点项目投资计划》。

免费声明:凡注明来源本网的所有作品,均为本网合法拥有版权或有权使用的作品,欢迎转载,注明出处,非本网作品均来自互联网,
转载目的在于传递更多信息,并不代表本网赞同其观点和对真实性负责。
设为首页

暂无留言