国家能源局公示第五批能源领域首台(套)重大技术装备名单
所属分类:新闻资讯
来源:国家能源局
更新日期:2025-08-22
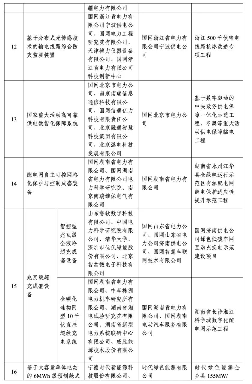
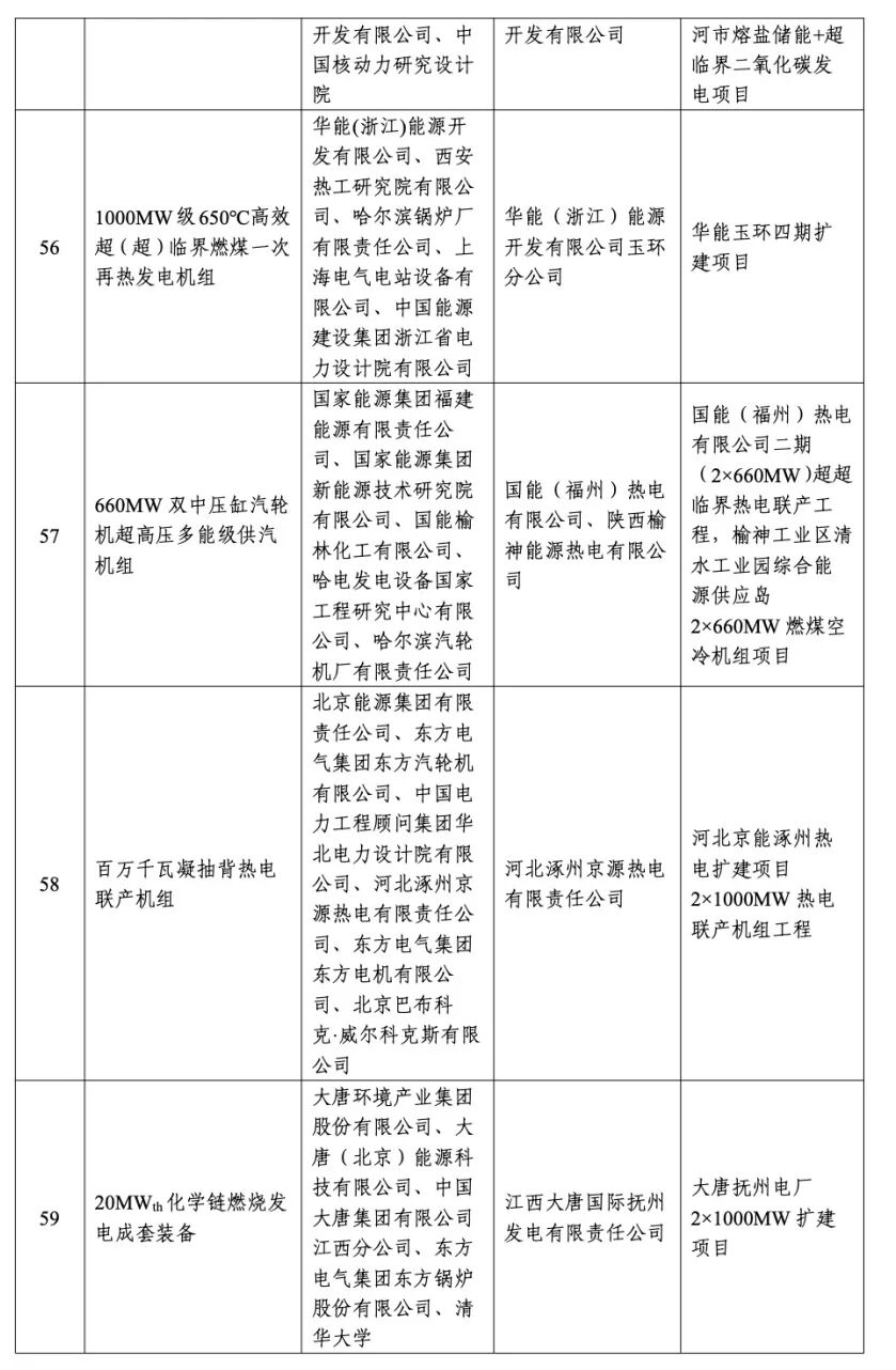
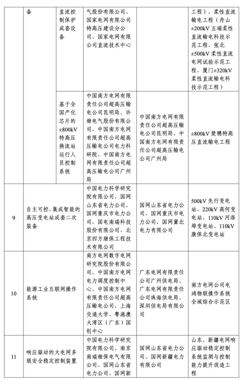
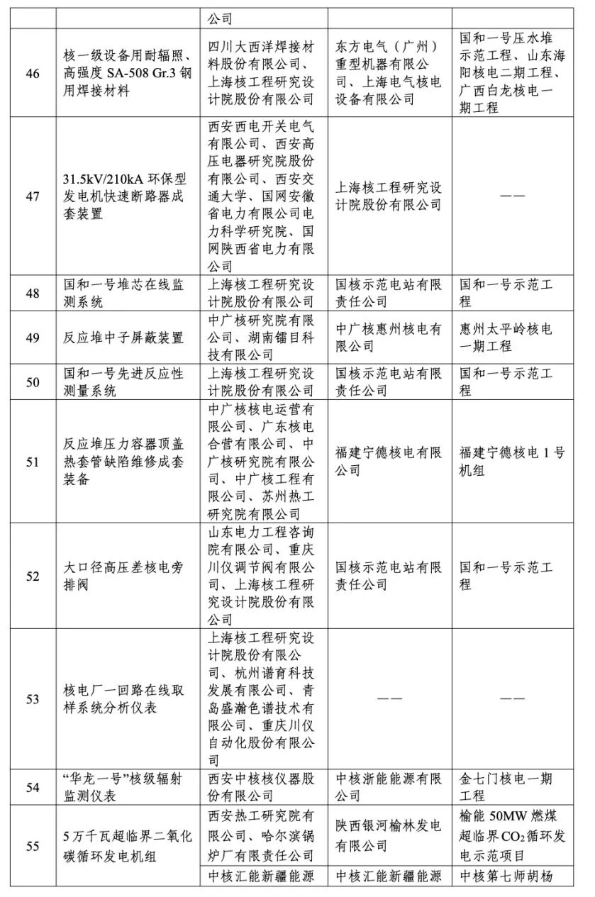
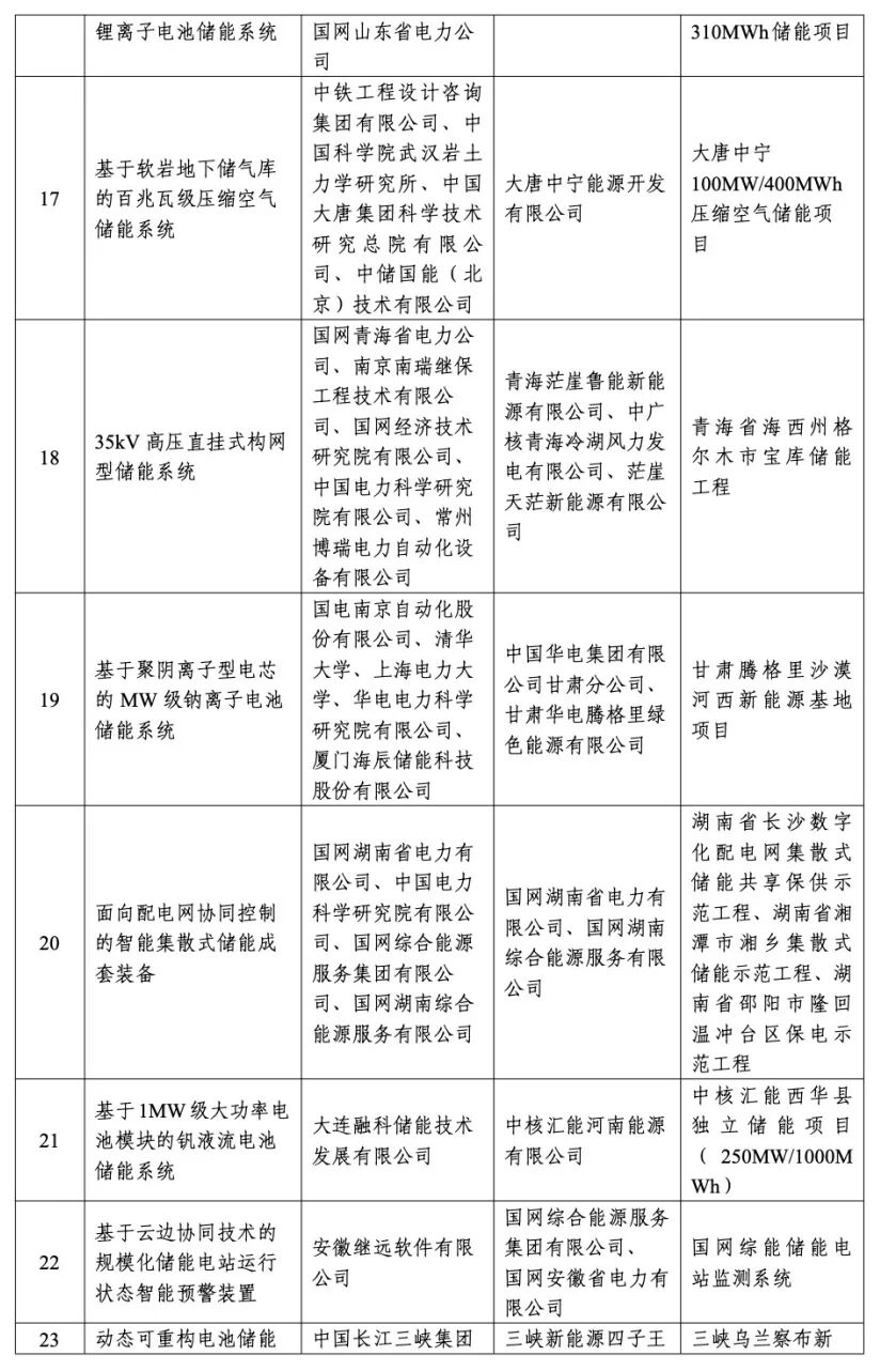
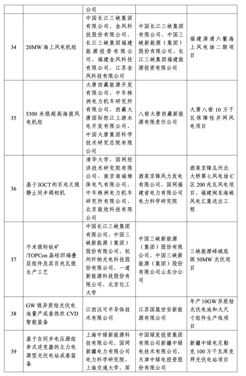
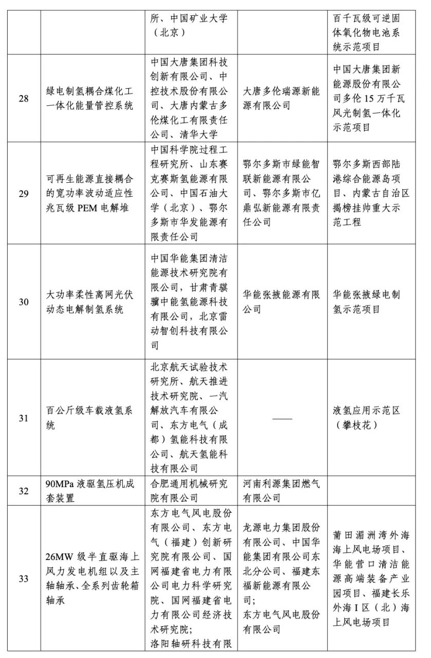
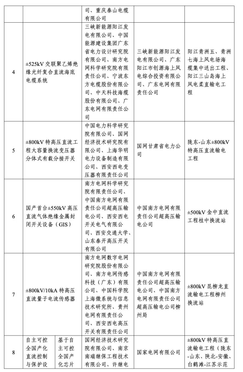
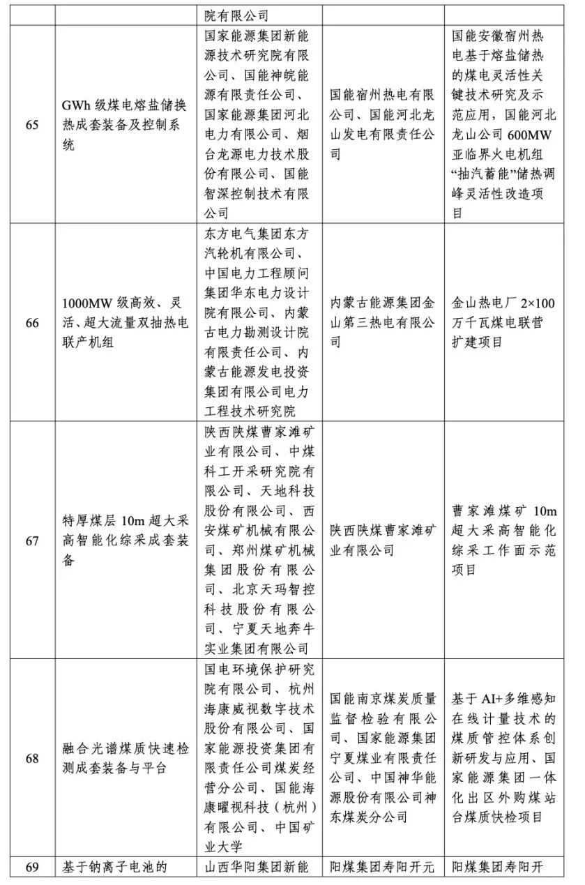
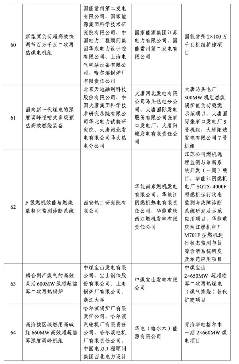
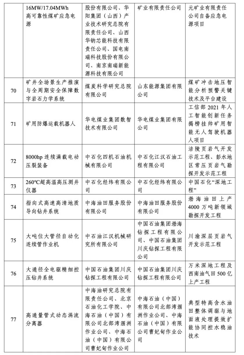
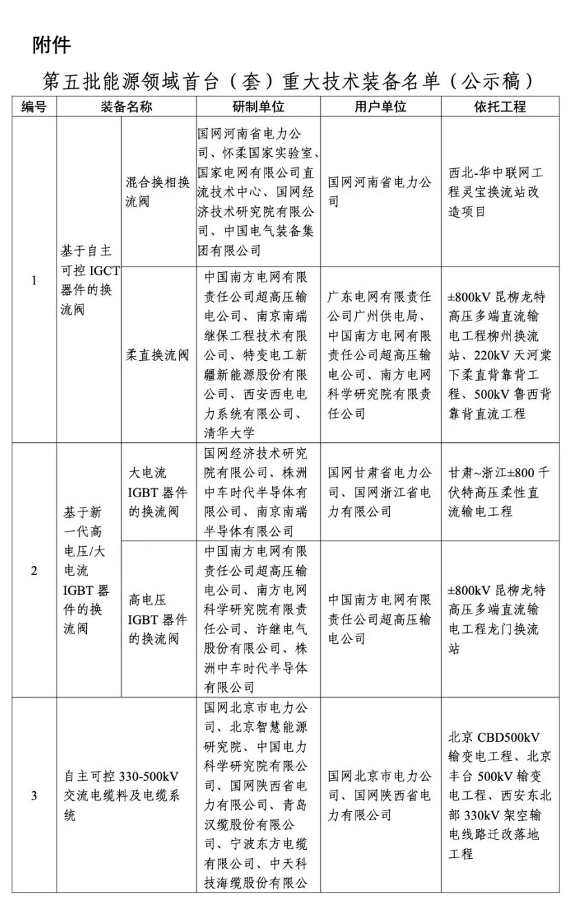
8月20日,国家能源局公示第五批能源领域首台(套)重大技术装备名单,基于新一代高电压/大电流IGBT器件的换流阀、自主可控330-500kV交流电缆料及电缆系统、±525kV交联聚乙烯绝缘光纤复合直流海底电缆系统、±800kV特高压直流工程大容量换流变压器分体式有载分接开关、国产首台±550kV高压直流气体绝缘金属封闭开关设备(GIS)等82项技术装备列入该名单,公示时间:2025年8月20日至8月26日。















免费声明:凡注明来源本网的所有作品,均为本网合法拥有版权或有权使用的作品,欢迎转载,注明出处,非本网作品均来自互联网,
转载目的在于传递更多信息,并不代表本网赞同其观点和对真实性负责。
设为首页