上百个电力能源项目!江苏省印发2026年省重大项目名单
所属分类:新闻资讯
来源:江苏省发展改革委
更新日期:2026-01-21
1月9日,江苏省发展改革委正式发布2026年江苏省重大项目清单和省民间投资重点产业项目清单。今年江苏省拟安排省重大项目670个,其中实施项目550个,同比增加50个,年度计划投资6646亿元,同比增加120亿元;储备项目120个,同比增加20个,实现“数量不降、投资不减”。
清单显示,产业项目继续担当“主力军”,共安排414个,年度计划投资2950亿元,占实施项目总数超75%;基础设施项目118个,年度计划投资3236亿元;民生环保项目18个,年度计划投资460亿元。
另据了解,2025年,507个省重大项目完成投资7290亿元,200个省民间投资重点产业项目完成投资810亿元,超过200个列省重大制造业项目实现投产,均超额完成年度目标。江苏省发展改革委重大项目办相关负责人表示,今年将围绕重大项目“全生命周期”管理推进,做好服务保障,力争一季度新开工项目开工率超过50%、三季度全部开工,以重大项目实效为“十五五”开局注入强劲推力。
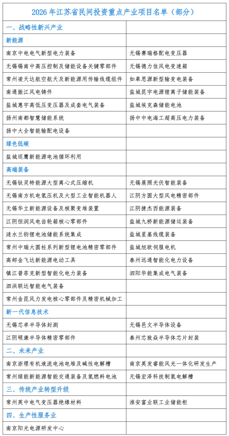
以下为中电协整理的电力、能源、装备等领域的项目名单:


免费声明:凡注明来源本网的所有作品,均为本网合法拥有版权或有权使用的作品,欢迎转载,注明出处,非本网作品均来自互联网,
转载目的在于传递更多信息,并不代表本网赞同其观点和对真实性负责。
设为首页