设为首页
 收藏本站
2026年3月13日 星期五
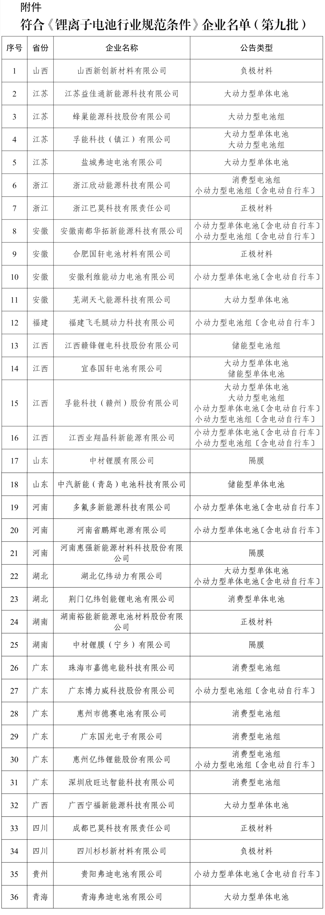
工业和信息化部发布第九批符合《锂离子电池行业规范条件》企业名单公告
所属分类:新闻资讯
来源:工业和信息化部
更新日期:2026-03-13


依据《锂离子电池行业规范条件(2024年本)》《锂离子电池行业规范公告管理办法(2024年本)》,经企业申报、省级工业和信息化主管部门推荐、专家复核、现场核实、网上公示等环节,工业和信息化部发布符合《锂离子电池行业规范条件》企业名单(第九批)。


图片


免费声明:凡注明来源本网的所有作品,均为本网合法拥有版权或有权使用的作品,欢迎转载,注明出处,非本网作品均来自互联网, 转载目的在于传递更多信息,并不代表本网赞同其观点和对真实性负责。

共为您搜索到0条新闻

无匹配数据!