国家知识产权局印发《“新三样”相关技术专利分类体系(2024)》
所属分类:时政要闻
来源:国家知识产权局
更新日期:2024-08-19
近日,国家知识产权局印发了《“新三样”相关技术专利分类体系(2024)》(以下简称《通知》)。
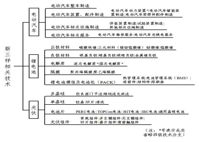
《通知》指出,本分类体系将“新三样”相关技术划分为四级技术分支,包括电动汽车、锂电池、光伏等3个一级技术分支。其中,电动汽车包括电动汽车整车制造,电动汽车装置、配件制造,电动汽车相关设施制造,电动汽车相关服务等4个二级技术分支,下设8个三级技术分支和4个四级技术分支;锂电池包括正极材料、负极材料、电解质、隔膜、锂电池模组及电池包(PACK)等5个二级技术分支,下设17个三级技术分支和6个四级技术分支;光伏包括多晶硅、单晶硅、电池片、光伏组件等4个二级技术分支,下设16个三级技术分支。“新三样”相关技术分支架构如下:

将“新三样”相关技术各技术分支建立与国际专利分类的参照关系,经合并去重,共建立关系687条,涉及国际专利分类表5个部、15个大类、28个小类、91个大组、1992个小组。
免费声明:凡注明来源本网的所有作品,均为本网合法拥有版权或有权使用的作品,欢迎转载,注明出处,非本网作品均来自互联网,
转载目的在于传递更多信息,并不代表本网赞同其观点和对真实性负责。
设为首页
暂无留言